





.
.
Points Clés
| Avantages | Limitations |
|---|---|
| Consommation d’énergie ultra-faible | Aucune limitation spécifique |
| Longue distance de transmission | |
| Étalonnage automatique | |
| Capteur d’humidité capacitif | |
| Complètement interchangeable | |
| Sortie de bus unique numérique standard | |
| Excellente stabilité à long terme | |
| Composants de mesure de température de haute précision |
DHT22 / AM2302 capteur de température et d’humidité numérique Module de capteur de moniteur d’humidité de température remplacer SHT15 SHT11 pour Raspberry Pi
1. Aperçu des produits
Le module numérique de température et d’humidité du condensateur d’humidité AM2302 est un capteur composite de température et d’humidité avec une sortie de signal numérique calibrée. Il utilise la technologie d’acquisition de module numérique dédiée et la technologie de détection de température et d’humidité pour s’assurer que le produit a une fiabilité extrêmement élevée et une excellente stabilité à long terme. Le capteur comprend un élément capacitif de détection d’humidité et un élément de mesure de température de haute précision, et est connecté à un microcontrôleur 8 bits haute performance. Par conséquent, le produit présente les avantages d’une excellente qualité, d’une réponse ultra-rapide, d’une forte capacité anti-interférence et de performances à coût élevé. Chaque capteur est calibré dans une chambre de calibrage d’humidité extrêmement précise. Les coefficients d’étalonnage sont stockés dans le micro-ordinateur monopuce sous la forme d’un programme, et ces coefficients d’étalonnage doivent être appelés dans le processus de détection du signal à l’intérieur du capteur. L’interface de bus unique standard rend l’intégration du système facile et rapide. Ultra-petite taille, consommation d’énergie extrêmement faible et distance de transmission du signal de plus de 20 mètres, ce qui en fait le meilleur choix pour diverses applications et même les applications les plus exigeantes. Le produit est à 3 fils (interface bus unique) pour une connexion facile. Des formes d’emballage spéciales peuvent être fournies selon les besoins de l’utilisateur.
2. Champ d’application
CVC, déshumidificateurs, équipement d’essai et d’inspection, produits de consommation, automobile, contrôle automatique, enregistreurs de données, appareils ménagers, régulateurs d’humidité, médical, stations météorologiques et autres détection et contrôle d’humidité connexes, etc.
3. Faits saillants du produit
Consommation d’énergie ultra-faible, longue distance de transmission, étalonnage automatique, capteur d’humidité capacitif, complètement interchangeable, sortie de bus unique numérique standard, excellente stabilité à long terme, en utilisant des composants de mesure de température de haute précision.
4. Paramètres du produit
- Tension de fonctionnement: 3V — 5,5 V
- Modèle de capteur: capteur de température et d’humidité AM2302
- Forme de sortie du signal: signal numérique
- Plage de mesure de la température: -40 ℃ — 80 ℃
- Précision de mesure: 0.5 ℃
- Plage de mesure de l’humidité: 0 — 100% RH
- Précision de mesure: 2% RH
- Résolution: 16 bits
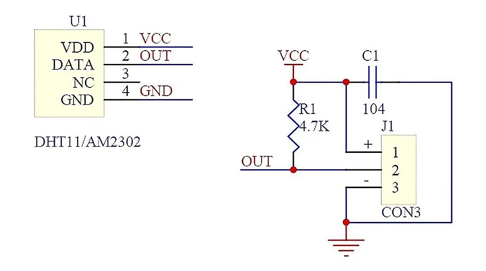
5. Instructions de câblage
- “+”: Se connecter au pôle positif de l’alimentation
- “-“: Se connecter au pôle négatif de l’alimentation
- “Out”: Se connecte au port IO du microcontrôleur







Que pensent les clients du produit
Aucun avis client n’est disponible pour le moment.
