





.
.
Points Clés
| Technologie de conversion numérique-analogique | Radiateur série 10 bits | Convertisseur IC TL431 | Technologie d’alimentation 5V | TLC5615 |
|---|
Description du Produit
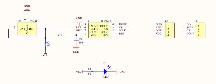
La puce TLC5615 intégrée est un convertisseur numérique-analogique avec une interface série. Sa sortie est de type tension, avec une tension de sortie maximale équivalente à deux fois la valeur de tension de référence. Le convertisseur dispose d’une fonction de réinitialisation de mise sous tension, ce qui lui confère de meilleures performances que les DAC de sortie de type courant précoce. Il ne nécessite que 3 bus série pour compléter l’entrée série de données 10 bits, ce qui le rend facile à interfacer avec des microprocesseurs standard de l’industrie ou des microcontrôleurs.
Paramètre du Produit
- La puce de référence de tension TL431 intégrée peut également être connectée à une tension de référence externe.
- Toutes les broches de la puce ont été tirées et peuvent être contrôlées par le micro-ordinateur à puce unique.
- Tension de travail : 5V
Spécification de l’Interface
Diagramme Schématique

Ce que pensent les clients du produit
Il n’y a pas encore d’avis clients sur ce produit.
Avis personnel
Après avoir examiné les spécifications et la description du produit, il semble que le convertisseur IC TL431 soit un choix intéressant pour les applications nécessitant une technologie de conversion numérique-analogique de haute qualité. Sa capacité à fonctionner avec une tension de référence externe offre une flexibilité supplémentaire, et sa compatibilité avec les microprocesseurs standard facilite son utilisation dans de nombreux systèmes.
FAQ
Il n’y a pas encore de questions fréquemment posées sur ce produit.
