LIQUIDATION TOTALE

JUSQU'À -70% ! PROFITEZ-EN AVANT LA FIN.

VOIR TOUS LES PRODUITS
Arduino Uno

“RFID Tech RC522: Mini Analyst with Potential Labels for Ardu37LOT” – Test et Avis

Blog > Arduino Uno > “RFID Tech RC522: Mini Analyst with Potential Labels for Ardu37LOT” – Test et Avis

.
.




RFID Tech RC522 Mini Analyste avec Étiquettes éventuelles I, Écriture et Lecture pour Ardu37LOT 13.56, S50, 2560 Mhz, 6cm, 10Pcs

Points Clés

  • Dimensions mini pour une installation facile
  • Compatible avec différentes fréquences et types de cartes RFID
  • Faible consommation d’énergie
  • Interface SPI pour une communication simplifiée

【 RC522 MINI Dimensions 】

Introduction aux paramètres électriques

  • Courant de fonctionnement: 13-26mA/DC 3.3V
  • Courant de ralenti: 10-13mA / DC 3.3V
  • Courant de veille: <80uA
  • Courant de crête: <30mA
  • Fréquence de fonctionnement: 13.56MHz
  • Types de cartes pris en charge: mifare1 S50, mifare1 S70, mifare UltraLight, mifare Pro, mifare Desfire
  • Caractéristiques physiques du produit: taille: 37.5mm × 33mm
  • Température de fonctionnement environnementale: -20-80 degrés Celsius
  • Température de stockage environnementale: -40-85 degrés Celsius
  • Humidité relative: 5%-95% humidité relative

Définition de l’interface MINI RC522

Décrivez les détails de l’argument de vente ci-dessus, en attirant et en donnant confiance à vos utilisateurs potentiels.

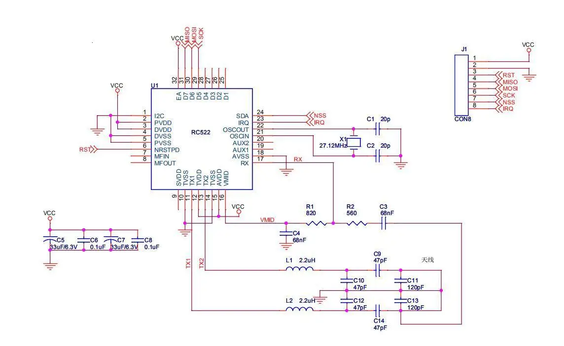
Schéma MINI RC522

SHOPPING CART

close