LIQUIDATION TOTALE

JUSQU'À -70% ! PROFITEZ-EN AVANT LA FIN.

VOIR TOUS LES PRODUITS
Relais 12V Dc

Relais de temporisation réglable avec NE555 – Test et Avis

Blog > Relais 12V Dc > Relais de temporisation réglable avec NE555 – Test et Avis

.
.





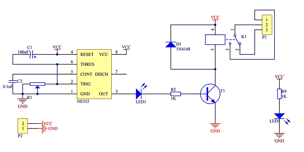
Test et avis sur le Commutateur de minuterie réglable, relais de temporisation technique, bouclier de relais de temporisation, DC 5V, 12V, NE555

Points Clés

CaractéristiquesDescription
Taille6.8cm * 2.1cm
Puce principaleNE555
Tension de fonctionnement5V/12V

Description

Le Commutateur de minuterie réglable, relais de temporisation technique, bouclier de relais de temporisation, DC 5V, 12V, NE555 est un produit polyvalent offrant plusieurs caractéristiques intéressantes :

Traction de retard de relais de puissance

  • Permet de contrôler l’alimentation d’un relais
  • Le relais ne s’enclenche pas immédiatement
  • Différents états de sortie du relais en fonction du temps de retard réglable

Temps de retard réglable

  • Permet de régler le temps de retard de 0 à 10 secondes

Augmentation du potentiel et du condensateur

  • Permet d’augmenter le temps de retard en augmentant le potentiel et le condensateur

Contrôle d’équipement AC 220V / 10A

  • Peut contrôler un équipement pouvant aller jusqu’à 2000W

Que pensent les clients du produit

Aucun avis client n’est disponible pour le moment. Cependant, il est possible de souligner les avantages et les limitations de ce produit.

Avantages :

  • Polyvalent avec des fonctionnalités intéressantes
  • Facile à utiliser et à installer
  • Permet de contrôler des équipements de haute puissance

Limitations :

  • Aucune indication sur la durée de vie du produit
  • Peut nécessiter des connaissances techniques pour une utilisation optimale

Avis personnel

Le Commutateur de minuterie réglable, relais de temporisation technique, bouclier de relais de temporisation, DC 5V, 12V, NE555 est un produit fiable et polyvalent. Sa capacité à contrôler des équipements de haute puissance est un avantage majeur pour de nombreuses applications. Cependant, il faut noter qu’une certaine expertise technique peut être nécessaire pour une utilisation optimale. Dans l’ensemble, c’est un produit recommandé pour ceux qui recherchent un contrôle précis du temps de retard.

FAQ

Les questions fréquemment posées sur le Commutateur de minuterie réglable, relais de temporisation technique, bouclier de relais de temporisation, DC 5V, 12V, NE555 :

  • Quelle est la durée de vie de ce produit ?
  • Est-il facile à installer pour un utilisateur novice ?
  • Peut-on l’utiliser avec une tension autre que 5V ou 12V ?


SHOPPING CART

close