





.
.
| Points Clés | |
|---|---|
| Nom du produit: | Kit de bricolage de soudage de circuit de porte à composants discrets |
| Modèle de produit: | TJ-56-125 |
| Tension de fonctionnement: | DC3V |
| PCB taille: | 78*35mm |
Présentation du Produit
Ce kit est un kit expérimental de base pour circuits numériques. Grâce à ce kit, nous pouvons comprendre la composition du circuit analogique et le principe de fonctionnement de la porte ET, OU porte et PAS porte composée de composants discrets. Grâce à l’analyse du principe du circuit, laissez les étudiants obtenir la signification physique de l’entrée et de la sortie du circuit et la situation réelle de la représentation numérique; Grâce à l’analyse du circuit analogique, la capacité de principe du circuit numérique est étudiée.
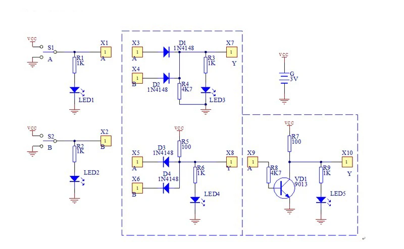
Schéma du Circuit

Le Paquet Comprend
Ce Que Pensent les Clients
Aucun avis disponible pour le moment.
Avis Personnel
Le Polyncoordinator-Kit de soudage de circuit Gate est un excellent produit pour les amateurs de circuits numériques. Il offre une excellente opportunité d’apprendre et de comprendre le fonctionnement des portes logiques et des circuits à composants discrets. La taille compacte de la PCB rend le kit facile à transporter et à utiliser.
Cependant, il est important de noter que ce kit convient aux personnes ayant déjà une base en électronique. Les instructions incluses pourraient être plus détaillées pour les débutants. De plus, la tension de fonctionnement de DC3V limite les possibilités de projet.
FAQ
Quelle est la taille de la PCB dans ce kit de soudage de circuit Gate?
La taille de la PCB est de 78*35mm.
Quel est le modèle de produit de ce kit de soudage de circuit Gate?
Le modèle de produit est TJ-56-125.
Quelle est la tension de fonctionnement de ce kit de soudage de circuit Gate?
La tension de fonctionnement est de DC3V.




