





.
.
Test et Avis sur le module RFID RC522 mini Kits S50 13.56 Mhz 6cm avec étiquettes SPI écriture et lecture pour arduino uno 2560


Points Clés
- Module RFID RC522 mini Kits S50
- Fréquence de 13.56 Mhz
- Distance de lecture jusqu’à 6cm
- Compatible avec arduino uno 2560
- Permet l’écriture et la lecture des étiquettes SPI
Liste d’expédition
1. Un module RC522 MINI
2. Une carte vierge standard S50
3. Une carte en forme de S50 (la forme du porte-clés comme indiqué)
4. Rangée droite jaune, broches de rangée pliée

RC522 MINI Dimensions

Introduction aux paramètres électriques
Courant de fonctionnement: 13-26mA/DC 3.3V
Courant de ralenti: 10-13mA / DC 3.3V
Courant de veille: <80uA
Courant de crête: <30mA
Fréquence de fonctionnement: 13.56MHz
Types de cartes pris en charge: mifare1 S50, mifare1 S70, mifare UltraLight, mifare Pro, mifare Desfire
Caractéristiques physiques du produit: taille: 37.5mm × 33mm
Température de travail environnementale: -20-80 degrés Celsius
Température de stockage environnementale: -40-85 degrés Celsius
Humidité relative: 5%-95% humidité relative

RC522 MINI Interface definition
Décrivez les détails de l’argument de vente ci-dessus, en attirant et en donnant confiance à vos utilisateurs potentiels.

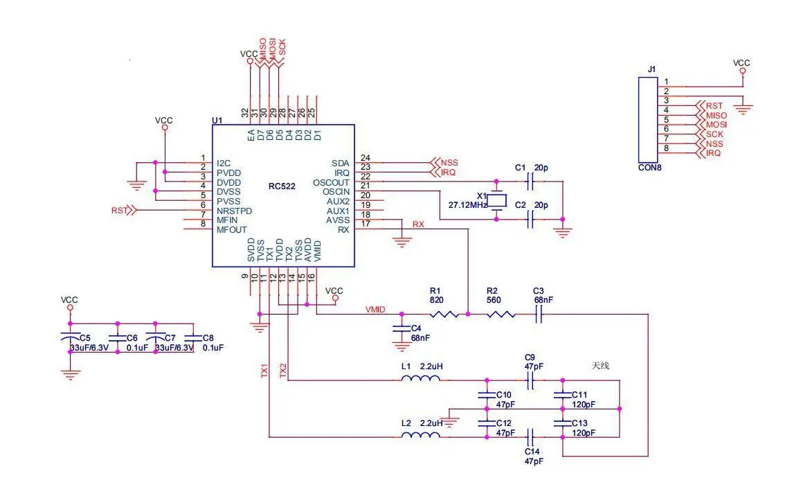
RC522 MINI Schematic

Introduction à la puce RC522
Le MF RC522 est une puce de carte lecture/écriture à haute intégration utilisée dans la communication sans contact 13.56MHz.
Il s’agit d’une puce de lecteur de carte sans contact basse tension, peu coûteuse et de petite taille introduite par NXP pour les applications “à trois tables”.
C’est un bon choix pour le développement de compte
