




.
.
Points Clés
| Caractéristiques | Avantages | Limitations |
|---|---|---|
| Prise en charge de la carte Micro SD | Facilité d’utilisation | Peut ne pas être compatible avec tous les microcontrôleurs AVR |
| Interface de contrôle SPI | Haute vitesse de transfert des données | Peut nécessiter des connaissances avancées en programmation |
| Circuit de conversion de niveau | Compatibilité avec les systèmes de microcontrôleurs AVR généraux | Peut nécessiter des réglages supplémentaires pour une utilisation optimale |
| Jeu de cartes Micro SD flexible | Facilité de branchement et de retrait de la carte | Peut ne pas être compatible avec tous les modèles d’Arduino |
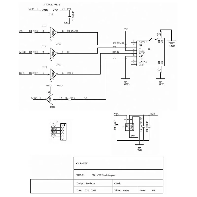
Description du produit
Ce module (adaptateur de carte MicroSD) est un module de lecture et d’écriture de carte MicroSD, via le système de fichiers et le pilote d’interface SPI, le système de micro-ordinateur monopuce peut compléter la lecture et l’écriture des fichiers de la carte MicroSD. Les utilisateurs peuvent utiliser directement la bibliothèque de cartes SD de l’ide pour compléter initialisation de la carte, la lecture et l’écriture.
Caractéristiques
- Prise en charge de la carte Micro SD, carte Micro SDHC (carte haute vitesse)
- Interface de contrôle à grande vitesse: 6 broches (GND, VCC, MISO, MOSI, SCK, CS), GND se connecte à la terre, VCC pour l’alimentation, MISO, MOSI, SCK comme bus de SPI,CS est la broche de signal de sélection de puce
- Sortie du Circuit régulateur 3.3V: la sortie du régulateur LDO 3.3V fournit l’alimentation de la puce de conversion de niveau, carte Micro SD
- Circuit de Conversion de niveau: convertir le signal de la carte Micro SD en 3.3V, le signal MISO de l’interface de contrôle est également converti en 3.3V, les systèmes de microcontrôleurs AVR généraux peuvent lire le signal
- Jeu de cartes Micro SD Flexible: un jeu autonome, pratique à brancher et à retirer pour la carte
Emballage Inclus
- 6 x carte d’extension de bouclier de carte Micro SD TF
Que pensent les clients du produit ?
Aucun avis client disponible pour le moment.
Avis: Ce module de carte Micro SD offre une prise en charge pratique pour la lecture et l’écriture de fichiers sur une carte Micro SD. Son circuit de conversion de niveau permet une compatibilité avec les systèmes de microcontrôleurs AVR généraux. Cependant, il peut nécessiter des ajustements supplémentaires pour une utilisation optimale et peut ne pas être compatible avec tous les modèles d’Arduino. Les utilisateurs doivent également avoir des connaissances en programmation pour tirer pleinement parti de ce module.
Mon Avis
Le module de carte Micro SD avec interface SPI et mini adaptateur de carte TF est un outil pratique pour les projets Arduino nécessitant la lecture et l’écriture de fichiers sur une carte Micro SD. Sa compatibilité avec les systèmes de microcontrôleurs AVR généraux grâce à son circuit de conversion de niveau en fait un choix intéressant pour les utilisateurs. Cependant, il convient de noter que ce module peut nécessiter des ajustements supplémentaires pour une utilisation optimale et peut ne pas être compatible avec tous les modèles d’Arduino. Les débutants en programmation Arduino devront également se familiariser avec l’utilisation de la bibliothèque de cartes SD de l’IDE pour utiliser ce module de manière efficace. Dans l’ensemble, c’est un produit pratique pour les projets Arduino nécessitant une extension de stockage.
FAQ
Q: Ce module est-il compatible avec tous les modèles d’Arduino ?
R: Ce module peut ne pas être compatible avec tous les modèles d’Arduino. Veuillez vous référer aux spécifications techniques du module et aux instructions d’utilisation pour vérifier sa compatibilité avec votre modèle d’Arduino spécifique.
Q: Est-ce que ce module est livré avec une documentation détaillée ?
R: Ce module est livré avec une documentation basique sur son utilisation et son installation. Des ressources supplémentaires peuvent être disponibles en ligne pour vous aider à tirer le meilleur parti de ce module.
