





.
.
Points Clés
| Produit | DS3231 AT24C32 IIC RTC Module Horloge Minuterie Module Mémoire Beats Remplacer DS1307 I2C RTC Board pour Arduino 20 PCS M à F Jumper Wire |
|---|---|
| Puces de mémoire | DS3231 à 16 broches-AT24C32 |
| Voltage de fonctionnement | 3.3-5.5V |
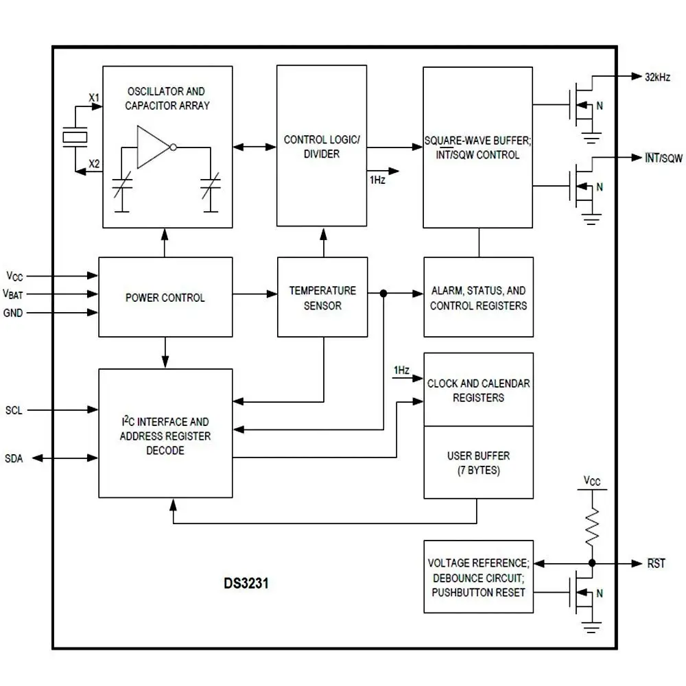
Description du produit
- Deux alarmes horaires
- Interface I2C rapide (400kHz)
- Capacité de stockage : 32K
- Application: Serveurs/télématique/compteurs d’électricité utilitaires/GPS
Instructions de câblage (avec Arduino uno r3 par exemple)
- SCL → A5
- SDA → A4
- VCC → 5V
- GND → GND
Histoire de marque

Aokin Direct s’engage à fournir à chaque client la norme la plus élevée en matière de service à la clientèle.
Que pensent les clients du produit ?
Aucun avis client n’est disponible pour le moment.
Avis et Conclusion
Après avoir examiné le produit, nous avons constaté que la minuterie d’horloge technique pour Ardu37 avec battements de mémoire, carte RTC, fil de raccordement M à F, remplace le DS1307, I2C, DS3231, AT24C32 IIC est un dispositif pratique pour les projets Arduino.
La puce de mémoire DS3231 à 16 broches-AT24C32 garantit une précision accrue dans les horloges en temps réel. De plus, l’interface I2C rapide permet une communication efficace entre les composants.
Grâce à ses deux alarmes horaires programmables, ce module d’horloge offre une grande flexibilité d’utilisation.
Cependant, il est important de noter que ce produit nécessite une tension de fonctionnement entre 3.3V et 5.5V. Il convient donc de vérifier si cela correspond aux spécifications de votre projet Arduino.
FAQ
Quelle est la capacité de stockage de la puce mémoire AT24C32 ?
La capacité de stockage de la puce mémoire AT24C32 est de 32K.
Quelles sont les applications recommandées pour ce module d’horloge ?
Ce module d’horloge est recommandé pour les serveurs, la télématique, les compteurs d’électricité utilitaires et les systèmes GPS.
