





.
.
Points Clés
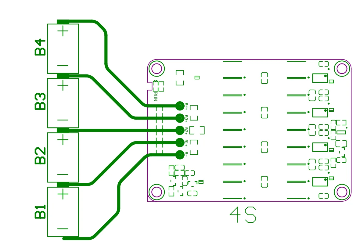
- Équilibreur de groupe entier 4S 5A
- Carte BMS active pour batterie au lithium Lipo Lifepo4
- Égaliseur avec transfert d’énergie
- Circuit intégré équilibré exclusif pour une égalisation précise
- Indicateur LED pour le suivi de l’équilibrage
Description du produit
La carte de transfert d’énergie d’équilibre actif de batterie au lithium est un égaliseur innovant qui permet
d’équilibrer efficacement les cellules d’une batterie Li-ion ou LiFePo4. Grâce à son circuit intégré équilibré
exclusif, il garantit une égalisation précise des tensions de chaque cellule, assurant ainsi une durée de vie
prolongée de la batterie.
Le transfert d’énergie inductif permet un équilibrage avec un courant de 1,5A, offrant une précision légèrement
inférieure mais toujours très efficace. La carte est compatible avec les batteries universelles LiFePo4 Li-ion de
2,2V à 4,5V.
Avec son inducteur intégré, ce produit convertit efficacement le courant de charge de transfert pour équilibrer
les cellules de la batterie. Lorsque la tension d’erreur de la batterie dépasse 0,1V, la fonction d’équilibrage
est activée jusqu’à ce que l’erreur soit ramenée à 30mV. Le courant d’équilibre peut varier de 0 à 1,2A en
fonction des besoins, avec une consommation d’énergie statique inférieure à 20uA.
Le câblage est facilité grâce à une longueur de 30cm de fil terminal en cuivre pur 22AWG. De plus, cet équilibreur
de groupe entier est doté d’un indicateur LED qui indique l’état de l’équilibrage : allumé lorsqu’il est
actif, éteint lorsqu’il est en veille et clignotant en cas de défaillance du circuit ou de chute de tension
excessive.
Ce produit est principalement disponible en noir et est composé de PC et de métal, garantissant une durabilité
à long terme. Veuillez noter que les images peuvent présenter une légère différence de couleur par rapport au
produit réel en raison de la prise de vue et des différents affichages.
Images





Que pensent les clients du produit ?
Aucun avis client n’est disponible pour le moment.
Nous pensons toutefois que cet équilibreur de groupe entier 4S 5A est un excellent choix pour les amateurs
d’électronique et les bricoleurs. Ses points forts résident dans sa capacité à équilibrer efficacement les
cellules d’une batterie au lithium, garantissant ainsi une durée de vie prolongée de la batterie. Cependant, il
convient de noter que sa précision légèrement inférieure peut être un inconvénient pour les utilisateurs qui ont
besoin d’une égalisation de tension extrêmement précise.
Notre avis sur le produit
Nous recommandons vivement l’équilibreur de groupe entier 4S 5A pour ceux qui recherchent un moyen efficace
d’équilibrer les cellules d’une batterie au lithium. Son circuit intégré équilibré exclusif assure une égalisation
précise des tensions, ce qui prolonge la durée de vie de la batterie. De plus, son indicateur LED permet de suivre
facilement l’état de l’équilibrage. Cependant, si vous avez besoin d’une égalisation de tension extrêmement précise,
vous pourriez être déçu par la précision légèrement inférieure de cet équilibreur.
FAQ
Q: Quelle est la tension de fonctionnement de cet équilibreur de groupe entier ?
R: La tension de fonctionnement de cet équilibreur de groupe entier est de 2,2V à 4,5V.
Q: Quel est le courant d’équilibre maximal de cet équilibreur de groupe entier ?
R: Le courant d’équilibre maximal de cet équilibreur de groupe entier est de 1,2A.
Q: Quelle est la longueur de la ligne de câblage fournie avec cet équilibreur de groupe entier ?
R: La ligne de câblage fournie mesure 30 cm de long et est en cuivre pur 22AWG.
