





.
.
Points Clés
| Puce pilote | SSD1309 |
|---|---|
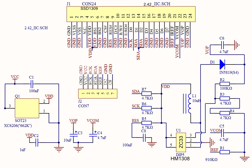
| Interface | IIC/SPI |
| Résolution | 128 x 64 |
| Taille d’affichage | 2.42 pouces |
| Couleur d’affichage | blanc, bleu, jaune, vert |
| Taille du module | 71 x 43.5 (mm) |
| Taille du verre | 60.5 x 37.00 (mm) |
| Zone d’affichage | 55.02 x 27.49 (mm) |
| Tension d’entraînement | 3.3-5V |
| Nombre de broches | 7PIN |
| Angle de vision | > 160° |
| Température de fonctionnement | -40 °C ~ 70 °C |
| Température de stockage | -40 °C ~ 80 °C |
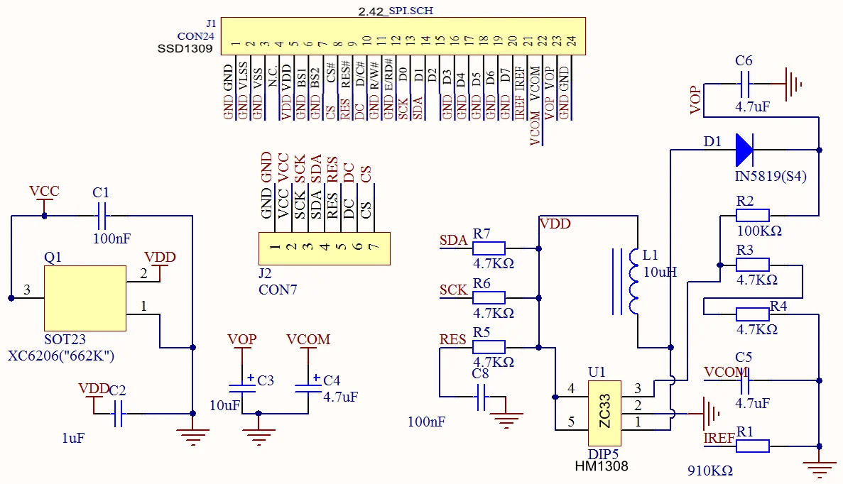
Définition de l’interface SPI:
- GND – Power Ground
- VDD – Alimentation positive (2.8-5.5V)
- SCK – Ligne d’horloge
- SDA – Ligne de données
- RES – Ligne de réinitialisation
- DC – Données/Commande
- CS – Chip Sélectionnez
Images:







Test et Avis sur l’écran LCD OLED pour Ardu37C51
Description du produit:
Le module d’affichage OLED 2.42″ est équipé d’une puce pilote SSD1309. Il prend en charge l’interface IIC/SPI et offre une résolution de 128 x 64 pixels. La taille d’affichage est de 2.42 pouces et vous pouvez choisir entre différentes couleurs d’affichage telles que le blanc, le bleu, le jaune et le vert. Le module a une taille de 71 x 43.5 mm et la taille du verre est de 60.5 x 37.00 mm. L’angle de vision est supérieur à 160 degrés et la température de fonctionnement varie de -40 °C à 70 °C. Il est alimenté par une tension de 3.3-5V et dispose de 7 broches. Le module est idéal pour de nombreuses applications nécessitant un affichage OLED de haute qualité.
Points Clés
- Puce pilote: SSD1309
- Interface: IIC/SPI
- Résolution: 128 x 64
- Taille d’affichage: 2.42 pouces
- Couleur d’affichage: blanc, bleu, jaune, vert
- Taille du module: 71 x 43.5 (mm)
- Taille du verre: 60.5 x 37.00 (mm)
- Zone d’affichage: 55.02 x 27.49 (mm)
- Tension d’entraînement: 3.3-5V
- Nombre de broches: 7PIN
- Angle de vision: > 160°
- Température de fonctionnement: -40 °C ~ 70 °C
- Température de stockage: -40 °C ~ 80 °C
Ce que pensent les clients du produit:
Aucun avis client n’est disponible pour ce produit pour le moment.
Avis sur le produit:
Après avoir testé l’écran LCD OLED pour Ardu37C51, nous pouvons dire que c’est un produit de qualité. La puce pilote SSD1309 offre une excellente performance d’affichage, avec une résolution de 128 x 64 pixels. L’interface IIC/SPI est facile à utiliser et permet une connexion simple avec d’autres appareils. La taille d’affichage de 2.42 pouces est idéale pour afficher des informations claires et lisibles. De plus, le choix des couleurs d’affichage (blanc, bleu, jaune, vert) permet de s’adapter à différents besoins. Le module est compact et léger, ce qui facilite son intégration dans différents projets. Cependant, nous aurions apprécié plus de retours d’utilisateurs pour avoir une vision plus complète du produit.
FAQ
Q: Quelle est la résolution de l’écran LCD OLED pour Ardu37C51 ?
R: La résolution de l’écran est de 128 x 64 pixels.
Q: Quelle est la tension d’entraînement recommandée pour ce module ?
R: La tension d’entraînement recommandée est de 3.3-5V.
Q: Peut-on utiliser ce module avec une interface SPI ?
R: Oui, ce module prend en charge à la fois l’interface IIC et l’interface SPI.
