


.
.
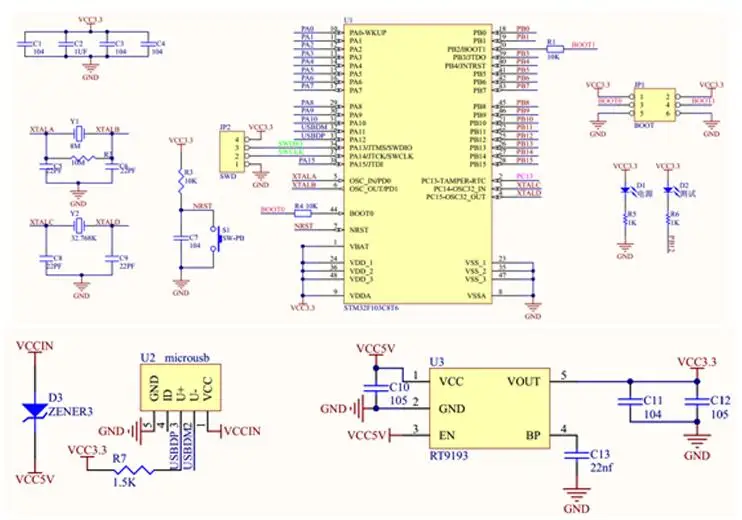
Points clés du produit
- Carte de développement STM32F103C8T6
- Puce de contrôle principale ARM Cortex-M3
- 64KB de mémoire flash
- 20KB de RAM
- 3 ports USART, 3 minuteries 16 bits, 2 SPI, 2 IIC, 1 USB, 1 CAN, 1 minuterie PWM, 1 CAN 12 bits, 1 chien de garde indépendant, 1 chien de garde de fenêtre, 1 minuterie de base de temps du système, 1 RTC
- Puce de régulateur LDO 3.3V embarquée
- Oscillateur à cristal 32.768KHz
- Broches BOOT et SWD
Mode de démarrage de la carte mère

Remarque
- MicroUSB ne peut être utilisé que comme une expérience de communication USB pour la puce.
- Il peut télécharger le programme de débogage via l’interface SWD ou télécharger le programme via la broche du port série ISP avec carte série USB vers TTL.


Ce que pensent les clients du produit
Aucun avis disponible pour le moment.
Avis sur le produit
Le module de carte de développement STM32F103C8T6 est un choix idéal pour les passionnés d’Arduino et de bricolage. Avec sa puce de contrôle principale ARM Cortex-M3, il offre une puissance de traitement élevée pour répondre à vos besoins en matière de développement.
Avec 64KB de mémoire flash et 20KB de RAM, cette carte est suffisamment puissante pour gérer vos projets les plus exigeants. Elle dispose également de plusieurs ports de communication, notamment 3 ports USART, 3 minuteries 16 bits, 2 SPI, 2 IIC, 1 USB et 1 CAN, ce qui permet une connectivité étendue avec d’autres périphériques.
La présence d’une puce de régulateur LDO 3.3V embarquée assure une alimentation stable, tandis que l’oscillateur à cristal 32.768KHz permet une mesure précise du temps. De plus, les broches BOOT et SWD facilitent la programmation et le débogage de la carte.
En résumé, la carte de développement minimale STM32F103C8T6 offre des performances solides et une connectivité étendue, ce qui en fait un choix judicieux pour les amateurs d’Arduino et de bricolage.
FAQ
Quelle est la puissance de traitement de cette carte de développement STM32F103C8T6 ?
La carte de développement STM32F103C8T6 utilise une puce de contrôle principale ARM Cortex-M3, offrant une puissance de traitement de 72MHz.
Quelle est la capacité de mémoire de cette carte de développement STM32F103C8T6 ?
Cette carte dispose de 64KB de mémoire flash et de 20KB de RAM.
Quelles sont les fonctionnalités de communication disponibles sur cette carte de développement STM32F103C8T6 ?
Cette carte offre 3 ports USART, 3 minuteries 16 bits, 2 SPI, 2 IIC, 1 USB et 1 CAN pour une connectivité étendue avec d’autres périphériques.
Comment est alimentée cette carte de développement STM32F103C8T6 ?
Cette carte est équipée d’une puce de régulateur LDO 3.3V embarquée pour assurer une alimentation stable.
Peut-on programmer et déboguer cette carte de développement STM32F103C8T6 ?
Oui, cette carte peut être programmée et déboguée via l’interface SWD ou via la broche du port série ISP avec une carte série USB vers TTL.
