





.
.




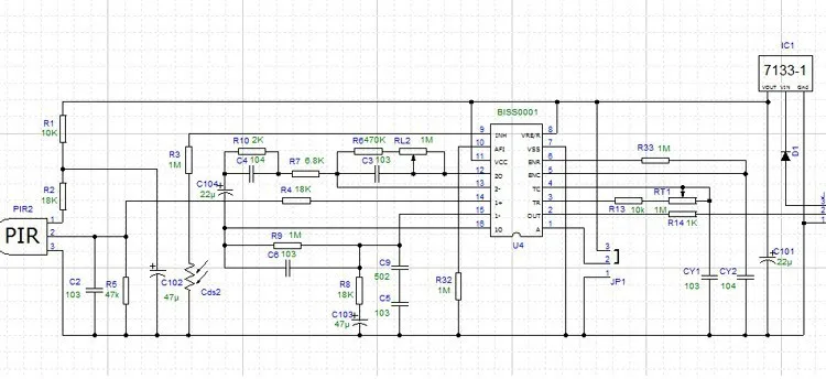
Description:
Couleur: Blanc + Vert
Dimensions: 3.2cm x 2.4cm x 1.8cm (environ)
Capteur infrarouge avec circuit de commande
La sensibilité et le temps de maintien peuvent être ajustés
Gamme de tension de fonctionnement: DC 4.5V- 20V
Drain actuel:<60uA
