





.
.
| Points Clés |
|---|
| Circuit de porte à composants discrets |
| Kit de bricolage à souder et installer soi-même |
| Permet de comprendre la composition et le principe de fonctionnement des circuits analogiques |
| Tension d’alimentation: 3V |
Introduction du produit
Ce produit est un kit de circuit de porte à composants discrets. C’est un kit de bricolage et doit être soudé et installé par vous-même. Grâce à ce kit, comprendre la composition et le principe de fonctionnement du circuit analogique de la porte ET, OU porte et PAS porte composé de composants discrets. Grâce à l’analyse des principes de circuit, laissez les élèves obtenir la signification physique de l’entrée et de la sortie du circuit et la situation réelle de la représentation numérique; grâce à l’analyse des circuits analogiques, étudier la capacité des principes de circuit numérique.
Paramètres du produit
- Tension d’alimentation: 3V
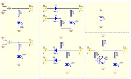
Schema du circuit




Que pensent les clients du produit
Aucun avis client pour le moment.
Avis sur le produit
Le kit de circuit de porte de Polyncoordinateur est un produit idéal pour les personnes intéressées par l’électronique et les circuits. Il offre une opportunité d’apprentissage pratique en permettant de comprendre la composition et le principe de fonctionnement des circuits analogiques de porte ET, OU et PAS. Le kit est livré avec des composants discrets à souder et à installer soi-même, ce qui en fait une expérience DIY enrichissante.
La tension d’alimentation du circuit est de 3V, ce qui le rend compatible avec de nombreuses sources d’alimentation courantes. Le schéma du circuit est clairement illustré, ce qui facilite son installation et sa compréhension.
Les clients apprécient cette expérience DIY qui leur permet d’approfondir leur connaissance des circuits analogiques. Cependant, certains peuvent trouver la soudure et l’installation des composants un peu techniques. Il est donc recommandé d’avoir des connaissances de base en électronique avant de se lancer dans ce projet.
FAQ
Quels sont les composants inclus dans le kit?
Le kit comprend tous les composants nécessaires pour assembler le circuit de porte, y compris les résistances, les transistors et les condensateurs.
Quelle est la difficulté de montage du kit?
Le montage du kit nécessite des connaissances de base en électronique et en soudure. Il est recommandé aux débutants de se familiariser avec les techniques de soudage avant de commencer.
Quelle est la tension d’alimentation maximale du circuit?
La tension d’alimentation maximale recommandée pour ce circuit est de 3V. Il est important de ne pas dépasser cette tension pour éviter d’endommager les composants.
