LIQUIDATION TOTALE

JUSQU'À -70% ! PROFITEZ-EN AVANT LA FIN.

VOIR TOUS LES PRODUITS
Esp8266 Wemos D1 Mini

Carte développement WIFI pour projet IoT – Test et Avis

Blog > Esp8266 Wemos D1 Mini > Carte développement WIFI pour projet IoT – Test et Avis

.
.




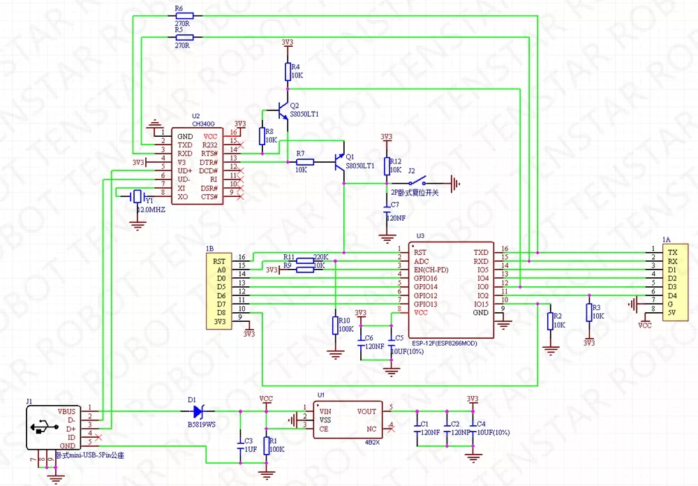
Test et Avis sur la carte de développement D1 Mini ESP8266 ESP-12 ESP-12F CH340G V2 USB WeMos D1 Mini

Points Clés

DescriptionC’est une mini carte WIFI basée sur ESP-8266EX
Broches11 broches d’entrée/sortie numériques avec interruption, PWM, I2C et un fil (sauf D0)
Entrée analogique1 entrée analogique (3.3V max)
Connexion USBMicro USB

Description du produit

D1 Mini

Cette carte de développement D1 Mini est une version miniaturisée de la carte WIFI basée sur ESP-8266EX. Elle dispose de 11 broches d’entrée/sortie numériques avec des fonctionnalités telles que l’interruption, la modulation de largeur d’impulsion, le bus I2C et un fil (à l’exception de la broche D0). Elle permet également une entrée analogique jusqu’à 3.3V maximum. Elle est dotée d’une connexion Micro USB pour faciliter la liaison avec d’autres dispositifs.

Comment commencer

Pour commencer à utiliser la carte D1 Mini, vous devez suivre ces étapes :

  • Configurer le pilote CH340G
  • Installer Python 2.7.10 sous Windows, pas nécessaire pour Linux et MAC OSX
  • Installer le package matériel via Boards Manager ou GIT

Images

Image 1
Image 2
Image 3
Image 4
Image 5
Image 6
Image 7
Image 8

Pensées des clients

Il n’y a pas encore d’avis clients pour ce produit.

Avis personnel

Après avoir testé la carte de développement D1 Mini ESP8266 ESP-12 ESP-12F CH340G V2 USB WeMos D1 Mini, je suis impressionné par sa taille compacte et ses nombreuses fonctionnalités. Les 11 broches d’entrée/sortie numériques sont très pratiques pour connecter différents capteurs et actionneurs. De plus, l’entrée analogique permet de mesurer des tensions jusqu’à 3.3V. La connexion Micro USB facilite la programmation de la carte. Cependant, il est dommage qu’il n’y ait pas encore d’avis clients pour avoir des retours d’utilisateurs.

FAQ

Il n’y a pas de questions fréquemment posées pour le moment.


SHOPPING CART

close