



.
.
Points Clés
- Puce d’usine de qualité stable et fiable
- Protection contre l’inversion de puissance
- Tension d’entrée de 3.6 ~ 6V
- Compatible avec différents modèles de modules Bluetooth
- Broches faciles à utiliser
- Dimensions: 1.52cm x 3.57cm
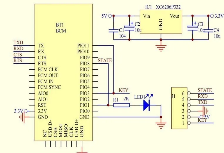
Description du produit
La carte de base du module émetteur-récepteur de série Bluetooth est un produit de haute qualité doté de fonctionnalités avancées. Voici les caractéristiques principales :
Caractéristiques
- Puce d’usine, garantissant une qualité stable et fiable.
- Puissance anti-inverse, qui protège le module contre les erreurs de polarité.
- Tension d’entrée de 3.6 ~ 6V, il est important de ne pas dépasser 7V pour éviter tout dommage.
- Compatible avec différents modèles de modules Bluetooth tels que HC05, HC06, HC07, BC04, etc.
- Broches comprenant TXD, RXD, état (si applicable) et clé (si applicable), offrant une facilité d’utilisation.
- Dimensions compactes: 1.52cm x 3.57cm.
Galerie d’images





Que pensent les clients du produit
Aucun avis client n’est disponible pour le moment.
Notre avis
La carte de base du module émetteur-récepteur de série Bluetooth pour HC-06 HC-07 HC-05 ou MEGA 2560 R3 A103 offre une solution pratique et fiable pour intégrer des fonctionnalités Bluetooth à vos projets électroniques. Sa qualité stable et fiable garantit des performances optimales, et sa protection contre l’inversion de puissance ajoute une couche de sécurité supplémentaire. Les broches faciles à utiliser simplifient l’installation et l’utilisation du module. Cependant, il est important de respecter la tension d’entrée recommandée pour éviter tout dommage potentiel.
FAQ
1. Quels sont les modèles de modules Bluetooth compatibles avec cette carte de base ?
Cette carte de base est compatible avec les modules Bluetooth tels que HC05, HC06, HC07, BC04, et d’autres modules avec des broches de définition compatibles.
2. Quelle est la taille de la carte de base du module émetteur-récepteur de série Bluetooth ?
La carte de base mesure environ 1.52cm x 3.57cm.
3. La tension d’entrée doit-elle être respectée ?
Oui, il est important de ne pas dépasser la plage de tension d’entrée recommandée, qui est de 3.6 ~ 6V, afin d’éviter tout dommage au module.
