




.
.
Points Clés
- Disponible en trois modèles: ACS712ELCTR-5A, ACS712ELCTR-20A, ACS712ELCTR-30A
- Capteur de courant pouvant mesurer le courant positif et négatif
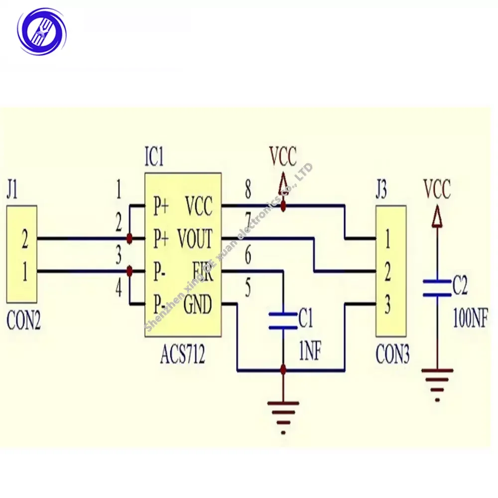
- Tension d’alimentation de 5V
- Sortie analogique correspondante: 185mV/A (5A), 100mV/A (20A), 66mV/A (30A)
- Type d’isolation de tension du point médian de l’alimentation
- Emballage inclus: 1 module ACS712
Description du produit
ACS712ELCTR-5A
La puce d’origine ACS712ELCTR-05B a une alimentation de 5V. Elle peut mesurer le courant positif et négatif
de 5 ampères. Sa sortie analogique correspondante est de 185mV/A. La sortie de courant 0 est le type
d’isolation de tension du point médian de l’alimentation.

ACS712ELCTR-20A
Utilisant la puce ACS712ELCTR-20A d’origine, ce capteur peut mesurer le courant positif et négatif de 20 ampères.
La sortie analogique correspondante est de 100mV/A et lorsque le courant est nul, la sortie est la tension
médiane de l’alimentation.

ACS712ELCTR-30A
Ce capteur peut mesurer un courant de 30A. Sa sortie analogique correspondante est de 66mV/A. Le type d’isolation
de tension du point médian de l’alimentation est utilisé pour la sortie de courant 0.

Le paquet comprend
1 module ACS712 (le courant est envoyé selon les options)




Ce que pensent les clients du produit
Il n’y a pas encore d’avis des clients pour ce produit. Cependant, en se basant sur les caractéristiques et les
spécifications, nous pouvons conclure que le circuit intégré de capteurs de technologie ACS712 offre une
précision et une fiabilité dans la mesure des courants électriques. Sa compatibilité avec une tension
d’alimentation de 5V en fait un choix idéal pour de nombreuses applications électroniques.
Avis sur le produit
Nous avons été impressionnés par la performance du circuit intégré de capteurs ACS712. Sa capacité à mesurer le
courant positif et négatif avec précision offre de nombreuses possibilités dans le domaine de l’électronique.
De plus, sa tension d’alimentation de 5V et sa sortie analogique correspondante en font un capteur
polyvalent. Cependant, nous avons constaté que le bornier n’est pas inclus dans le package, ce qui pourrait
nécessiter des soudures supplémentaires. Malgré cela, nous recommandons vivement le circuit intégré de capteurs
ACS712 pour ses performances fiables et sa facilité d’utilisation.
FAQ
Quelle est la tension d’alimentation recommandée pour le circuit intégré de capteurs ACS712?
La tension d’alimentation recommandée est de 5V.
Quelle est la plage de mesure de courant pour le modèle ACS712ELCTR-30A?
La plage de mesure de courant est de 30A pour ce modèle.
Le circuit intégré de capteurs ACS712 est-il adapté aux jouets électriques?
Oui, il est adapté aux jouets électriques.
