




.
.
Points Clés
- Type: GY – 302
- Taille: 13.9mm X 18.5mm
- La puce d’origine BH1750FVI ROHM
- Alimentation: 3-5 v
- Plage de données: 0-65535
- Capteur intégré et convertisseur 16bitad
- Sortie numérique directe, contournant le calcul compliqué, omettre l’étalonnage
- Ne faites pas de distinction entre la lumière ambiante
- Proche de la sensibilité visuelle des caractéristiques spectrales
- Pour une large gamme de luminosité pour une mesure de haute précision de 1 lux
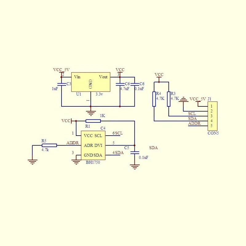
Description:
Type: GY – 302
Taille: 13.9mm X 18.5mm
La puce d’origine BH1750FVI ROHM
Alimentation: 3-5 v
Plage de données: 0-65535
Capteur intégré et convertisseur 16bitad
Sortie numérique directe, contournant le calcul compliqué, omettre l’étalonnage
Ne faites pas de distinction entre la lumière ambiante
Proche de la sensibilité visuelle des caractéristiques spectrales
Pour une large gamme de luminosité pour une mesure de haute précision de 1 lux



Que pensent les clients du produit?
Aucun avis client disponible pour le moment.
Avis
Le GY-302 BH1750 BH1750FVI éclairage d’intensité lumineuse Capteur Tech 3V-5V est un capteur de luminosité de haute précision. Sa petite taille en fait un choix idéal pour les projets nécessitant une mesure précise de la luminosité. La puce d’origine BH1750FVI ROHM garantit des résultats fiables et précis. Le capteur est alimenté par une tension de 3 à 5 volts, ce qui le rend compatible avec une grande variété de circuits. Sa plage de données de 0 à 65535 permet de mesurer une large gamme de luminosité avec une grande précision. De plus, le capteur intègre un convertisseur 16bitad et offre une sortie numérique directe, ce qui simplifie l’utilisation et élimine la nécessité d’un étalonnage compliqué. Enfin, sa sensibilité visuelle proche des caractéristiques spectrales le rend adapté à une utilisation dans diverses situations.
FAQ
Q: Quelle est la taille du capteur?
R: Le capteur mesure 13.9mm x 18.5mm.
