





.
.
Points Clés
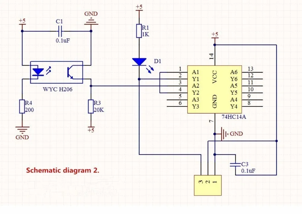
- Module de mesure de vitesse électronique
- Puce : 74HC14D
- Tension de fonctionnement de 3.3V à 5V
- Mode de sortie du signal numérique (signal d’impulsion)
- Détection des interruptions de rayon infrarouge
- Signal de détection des obstacles pour haut niveau, aucun obstacle ou au-delà de la plage de détection sortie bas niveau
- Indicateur d’état de la route LED deux, interruption de rayon lumineux, indicateur de conduction de rayon
Mode de connexion:
- + 5 : le port d’entrée positif pour l’alimentation, peut être connecté à une tension de 3.3V ~ 5V
- GND : port d’entrée négatif de puissance
- OUT : sortie du signal, port d’E/S MCU de liaison, interruption externe générale
- Remarque: les lecteurs Arduino doivent définir les ports d’E/S MCU pour le mode d’entrée/mode de réception, sinon impossible à utiliser.
La gamme de mesure:
- Signal d’impulsion de sortie du capteur de vitesse, une interruption d’impulsion une fois
- Touchez le modèle de niveau de la loi. Encodeur de grille entier général
- Grille, après une révolution du moteur est la conduction des rayons 10 fois, contact externe bas niveau 10 fois
- Installez les idées ci-dessus, nous pouvons jouer l’effet du capteur de vitesse
Vitesse de mesure:
- Selon la pensée de la mesure de distance, nous utilisons une minuterie MCU, 1 seconde pour recevoir combien d’interruption externe
- Interruption externe, nous pouvons juger de la vitesse de la voiture pour 1 seconde roues de voiture tourner deux tours





FAQ
- Quelle est la tension de fonctionnement du capteur de vitesse?
- Comment se fait la mesure de distance avec ce capteur?
- Quel est le principe de fonctionnement du capteur de vitesse?
Que pensent les clients du produit?
Aucun avis client disponible pour le moment.
Avis personnel
Le capteur de mesure de vitesse optique à fente infrarouge semble être un produit intéressant pour ceux qui cherchent à mesurer la vitesse d’un moteur. Avec sa fonction de détection des interruptions de rayon infrarouge, il permet d’obtenir des résultats précis. Cependant, il est important de noter que ce capteur nécessite une programmation spécifique pour fonctionner avec les cartes Arduino. Malgré ces containtes, il offre de nombreuses possibilités dans le domaine de l’automatisation et du bricolage.
