





.
.
Points clés
- Capteur d’évitement d’obstacles infrarouge
- Technologie IR
- Pour Ardu37, robot de voiture intelligente
- Livré en pack de 10 pièces
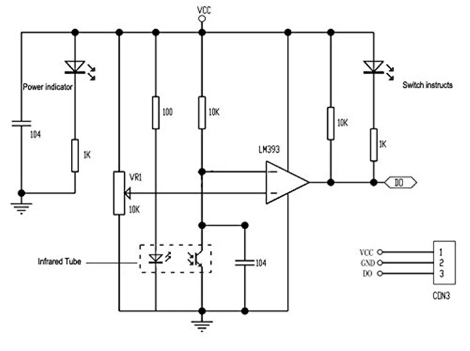
Description du produit
Le module de capteur d’évitement d’obstacles infrarouge IR peut être largement utilisé dans la détection des obstacles
robot, voiture d’évitement d’obstacles, comptage de lignes, et suivi de lignes noires et blanches, etc.
Le module détecte une distance de 2 à 30 cm avec un angle de détection de 35°. La distance de détection peut être ajustée.
Le port de sortie OUT du module de capteur peut être directement connecté au port IO du microcontrôleur et peut également
piloter directement un relais 5V. Il comprend une paire de tubes émetteurs et récepteurs infrarouges. Lorsqu’un obstacle
est détecté (surface réfléchissante), le tube récepteur infrarouge reçoit les infrarouges réfléchis et, après traitement
par le circuit de comparaison, le voyant vert s’allume et une sortie de signal est émise sous forme de signal numérique
(signal de niveau bas). Le module fonctionne avec une alimentation de 3-5V DC et dispose d’un indicateur de mise sous
tension rouge.
Spécifications :
- Tension de fonctionnement : 3-5V DC
- Distance de détection : 2 – 30 cm
- Angle de détection : 35°
- Interface : 1. VCC ; 2. GND ; 3. OUT
- Taille du circuit imprimé : 3.1 cm x 1.5 cm








Ce que pensent les clients du produit
Aucun avis client disponible pour le moment.
Avis personnel
Le capteur d’évitement d’obstacles infrarouge pour Ardu37 est un produit très utile pour les projets de robotique. Il
offre une détection précise des obstacles sur une distance de 2 à 30 cm, avec un angle de détection de 35°. Sa facilité
d’utilisation et sa compatibilité avec les microcontrôleurs en font un choix idéal pour les concepteurs de véhicules
autonomes et les amateurs de DIY. Cependant, il convient de noter que ce capteur fonctionne uniquement avec une alimentation
de 3-5V DC, ce qui peut limiter sa compatibilité avec d’autres systèmes.
FAQ
Quelle est la distance maximale détectée par ce capteur ?
La distance maximale détectée par ce capteur est de 30 cm.
Ce capteur est-il compatible avec les microcontrôleurs Arduino ?
Oui, ce capteur est compatible avec les microcontrôleurs Arduino.
Est-il possible de connecter ce capteur à un relais 12V ?
Non, ce capteur ne peut piloter qu’un relais 5V.
