





.
.
Points Clés
| Caractéristiques | Valeurs |
|---|---|
| Tension d’alimentation | 1.8 – 5V cc |
| Interface | I2C (jusqu’à 3.4MHz), SPI (jusqu’à 10 MHz) |
| Température | -40 à + 85 °C |
| Humidité | 0-100% |
| Pression | 300-1100 hPa |
| Précision | Température: 0.01 °C, Humidité: 0.008%, Pression: 0.18Pa |
| I2C adresse | SDO BAS 0x76, SDO HAUTE £ 0x77 |
Description
Capteur de pression atmosphérique BMP280, capteur de température et d’humidité pour Arduino BMP280, capteur de remplacement BMP180
Le capteur de précision de Bosch, est soudé sur PCB. Non seulement la pression et la température, ce capteur peut mesurer l’humidité.
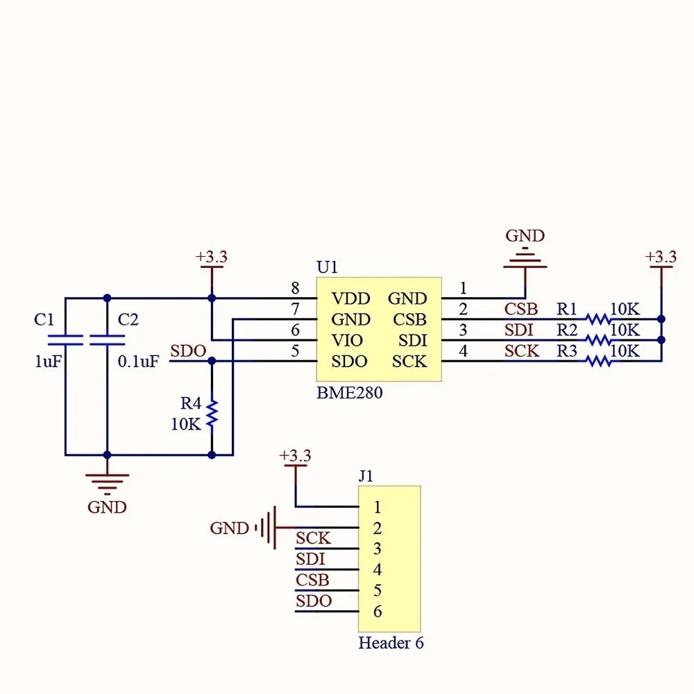
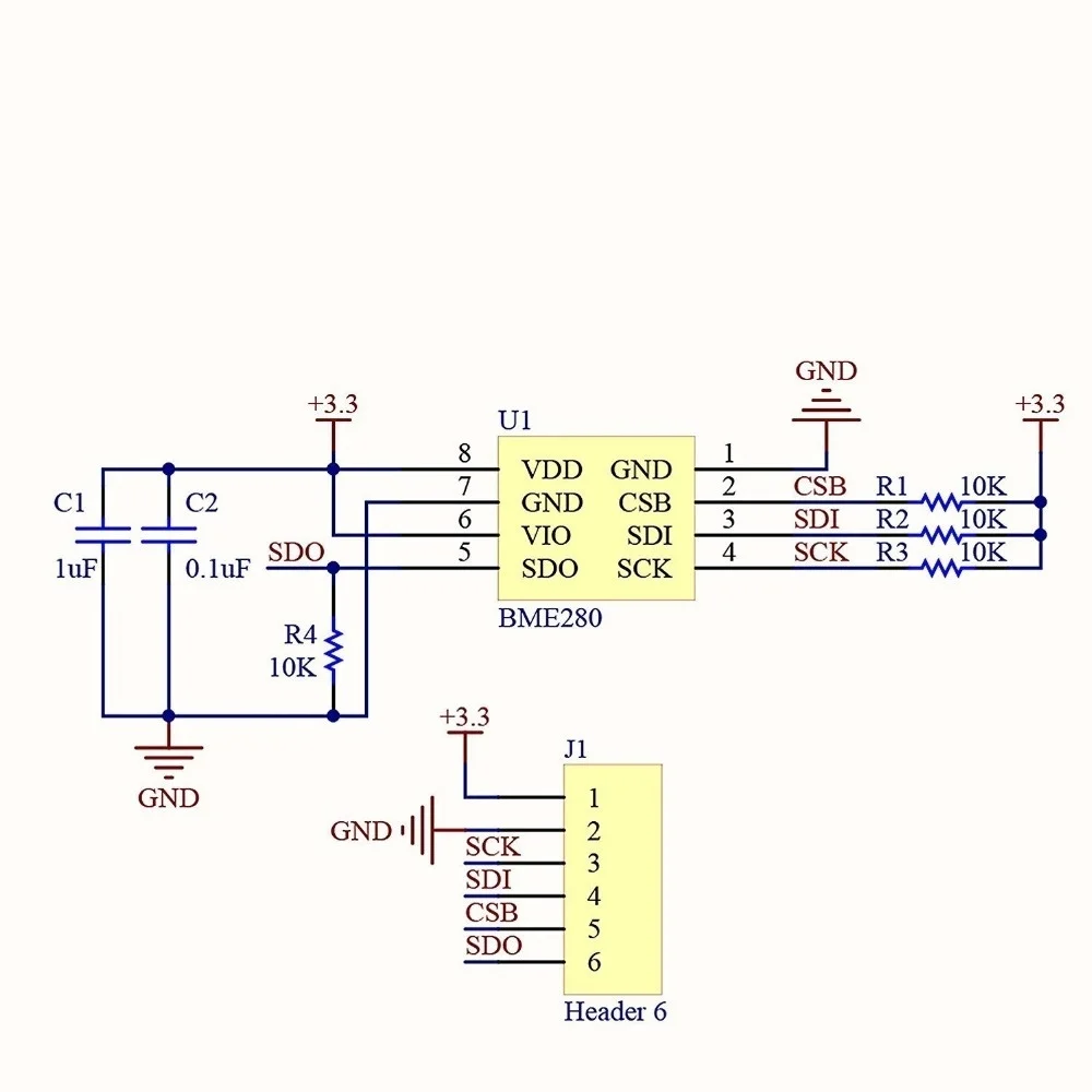
Il utilise à la fois l’interface I2C et SPI (prend en charge 3-, 4 fils SPI)
Veillez à mettre SDO en hauteur pour obtenir l’adresse 0x77. Cela fonctionnera parfaitement avec la bibliothèque Adafruit bme280.
Spécifications
- Tension d’alimentation: 1.8 – 5V cc
- Interface: I2C (jusqu’à 3.4MHz), SPI (jusqu’à 10 MHz)
- Température: -40 à + 85 °C
- Humidité: 0-100%
- Pression: 300-1100 hPa
- Précision:
- Température: 0.01 °C
- Humidité: 0.008%
- Pression: 0.18Pa
- I2C adresse:
- SDO BAS 0x76
- SDO HAUTE £ 0x77
Emballage inclus:
1 * capteur BME280 ou BMP280 (au choix)







Que pensent les clients du produit?
Aucun avis n’est disponible pour le moment.
Note: Le capteur de pression atmosphérique BMP280, capteur de température et d’humidité pour Arduino BMP280, capteur de remplacement BMP180 offre des fonctionnalités avancées adaptées à de nombreux projets.
Avantages:
- Précision de mesure élevée
- Supporte à la fois l’interface I2C et SPI
- Bonne compatibilité avec la bibliothèque Adafruit bme280
Limitations:
- Pas encore d’avis
Avis de l’expert
Le capteur de pression atmosphérique BMP280, capteur de température et d’humidité pour Arduino BMP280, capteur de remplacement BMP180 est un choix idéal pour les projets qui nécessitent des mesures précises de pression, de température et d’humidité. Sa compatibilité avec les interfaces I2C et SPI offre une grande flexibilité pour l’intégration dans différents systèmes. De plus, sa précision élevée permet d’obtenir des données fiables. Je recommande vivement ce capteur pour les amateurs et les professionnels.
FAQ
Quelle est la différence entre le capteur BME280 et le capteur BMP280?
Le capteur BME280 peut mesurer l’humidité en plus de la pression et de la température, tandis que le capteur BMP280 ne peut mesurer que la pression et la température.
Est-ce que ce capteur est compatible avec Arduino?
Oui, ce capteur est compatible avec Arduino.
