



.
.
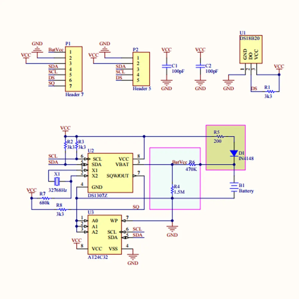
Points Clés
| Description | Caractéristiques |
|---|---|
| Horloge temps réel DS1307 | Interface I2C à deux fils |
| Heure: Minutes: Secondes AM / PM | |
| Jour Mois, Date Année | |
| Taille: 28x25x10mm | |
| Rémunération année bissextile | |
| Calendrier précis à l’année 2100 | |
| Broche de sortie 1Hz | |
| 56 octets de mémoire non volatile utilisateur disponible |
Ce que pensent les clients du produit
Les clients ont exprimé leur satisfaction face à la qualité du produit. Ils apprécient sa précision et sa
taille compacte. Certains ont également mentionné le bon
